Contracting strategy for greenfields minerals processing plant
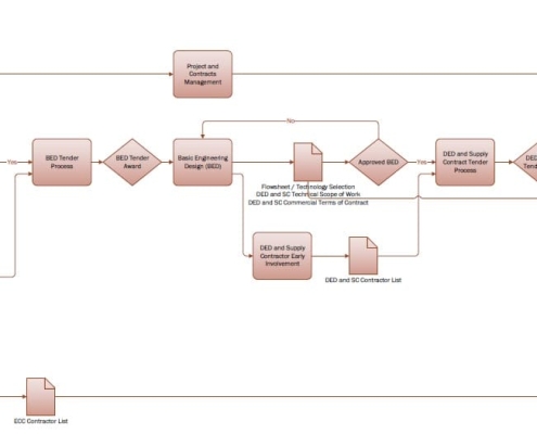
Finding the best technical solution requires a sound contracting strategy and implementation plan to realise the best time to market and return on investment. We use the New Engineering Contract (NEC) suite as a foundation for developing and managing the contracting strategy for our international client developing a greenfields mineral processing facility. Acting as the “Owner’s Team”, we develop and implement the various NEC contracts (Professional Services, Supply and Engineering and Construction Contracts) on behalf of our client and manage the various consultants, suppliers and contracts from around the world to ensure successful project and contract delivery.


